[Digital logo]
[HR]

DECnet-Plus
Problem Solving


Previous | Contents

  • Client gets TSYSERR value in t_errno variable and ENETDOWN in errno variable
    This error is returned by the kernel to the RFC 1006 application whenever the rfc1006d daemon dies or is not running. Verify that the rfc1006d daemon is running. The TSYERR and ENETDOWN symbols are defined in the <xti.h> and <errno.h> include files respectively.
  • Connections hang
    See if the RFC 1006 kernel is having trouble getting buffer space. You can do this with the command:
    # dbx -k /vmunix 
    dbx) p r1006_allocb_failures 
    0 
    dbx) 
    

    This value is normally zero. If it is not zero, either a large number of concurrent RFC 1006 sessions or competition with other streams applications for kernel streams buffer space could be the problem.
  • XTI RFC 1006 application gets TSYSERR value in t_errno variable and EPROTO value in errno variable
    This means that a protocol error was detected by RFC 1006. A protocol error is an unexpected behavior by either the network or the remote application. An error message containing information about the protocol error should have been logged in the system log file. Forward this information to Digital, along with a method of reproducing the problem or a precise description of what was going on when the problem happened. The TSYERR and EPROTO errors are defined in the <xti.h> and <errno.h> include files respectively.


    Chapter 8
    Solving Network Layer Problems

    This chapter describes how to use routing circuit and data link information to isolate and correct simple DECnet-Plus network layer problems.

    Topics In This Chapter

    The topics in this chapter are:

    8.1 Underlying Entities (OpenVMS Only)

    To isolate problems at the Network layer, you need to be able to identify the data link entities that the Routing layer uses and the physical entities associated with the data link entities.

    Figure 8-1 illustrates the users of the data links that you find in a DECnet-Plus for OpenVMS system.

    Figure 8-1 Underlying Entities (OpenVMS)



    8.2 Underlying Entities (Digital UNIX Only)

    To isolate problems at the Network layer, you need to be able to identify the data link entities that the Routing layer uses and the physical entities associated with the data link entities.

    Figure 8-2 illustrates the users of the data links that you find in a DECnet-Plus for Digital UNIX system.

    Figure 8-2 Underlying Entities (Digital UNIX)



    8.3 Symptoms of Network Layer Problems

    The symptoms in Table 8-1 indicate that a routing-circuit or data link problem exists.

    Table 8-1 Symptoms of Network Layer Problems
    Symptom Possible Problem See
    Entities were not available when tracing a path between a routing circuit and the physical device.

    One or more of the entities had a State characteristic set to off.

    An error appeared when you tried to enable an entity.

    Configuration Section 8.6
    An application failed but no errors were found in the upper layers Configuration or connectivity Section 8.6 or 8.7
    The configuration is correct but the routing circuit does not work Connectivity Section 8.7

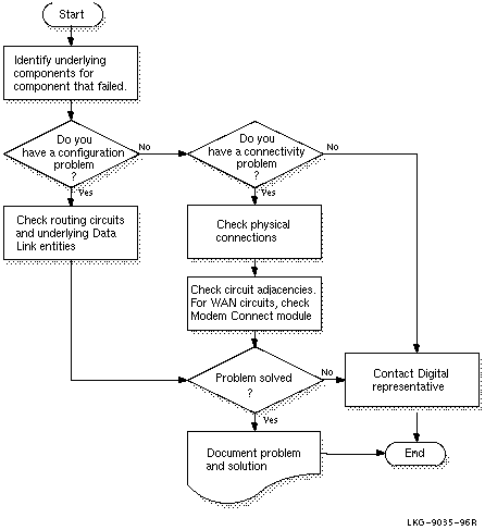
    8.4 Isolating Network Layer Problems

    If you think you have a Network layer problem, first check the physical connections between systems before you examine routing circuits and their underlying entities.

    8.4.1 Tools to Use

    Use NCL commands to check routing circuits in the Network layer.

    8.4.2 Fault-Isolation Methodology

    Use Figure 8-3 as a guideline when you isolate circuit connectivity and configuration faults. The following sections in this chapter describe related correction procedures.

    Figure 8-3 Fault-Isolation Methodology (Circuit Connectivity)



    8.5 Finding Underlying Entities

    To isolate routing circuits and data link problems in the Network layer, you need to be able to identify the underlying entities for specific routing circuits.

    For each routing circuit type, there is a corresponding data link entity displayed with the set of circuit characteristics. The X.25 Protocol module provides information about the associated data link entities for X.25 circuits. Refer to your NCL and X.25 documentation for more details about X.25 circuits.

    8.5.1 Finding the Underlying Entities for HDLC Circuits

    If you know the routing circuit ID, you can identify the associated underlying entities, including the physical device entity by doing the following:
    Step Action
    1 Set the NCL default entity to the node whose circuits you want to check. If you cannot reach a remote node over the network, log into that system directly to check the circuits.
    2 Find the data link entity for the routing circuit that you want to check. Use the following NCL command:

    ncl>show routing circuit circuit-id -
    _ncl>data link entity

    3 Examine the physical line characteristic of the data link entity module. Use the following NCL command:

    ncl>show hdlc link link-name logical station

    4 Examine the physical device entity to identify the communications device. Use the following NCL command:

    ncl>show modem connect line line-id -
    _ncl>communications port

    8.5.2 Finding the HDLC Circuits for a Physical Device

    If you know the physical device entity, you can identify the associated routing circuit by doing the following:
    Step Action
    1 Find the Modem Connect entity connected to the physical device. Use the following NCL command:

    ncl>show modem connect line * comm port

    2 Examine the Modem Connect data port entity for the communications port. Use the following NCL command:

    ncl>show modem connect data port * all status

    3 Examine the HDLC port entity's attributes for one that contains the same client as displayed in the previous step. The client characteristic indicates the routing circuit. Use the following NCL command:

    ncl>show HLDC port * all status

    8.5.3 Finding the Underlying Entities for DDCMP Circuits (OpenVMS Only)

    If you know the routing circuit ID, you can identify the associated underlying entities, including the physical device entity by doing the following:
    Step Action
    1 Set the NCL default entity to the node whose circuits you want to check. If you cannot reach a remote node over the network, log into that system directly to check the circuits.
    2 Find the data link entity for the routing circuit that you want to check. Use the following NCL command:

    ncl>show routing circuit circuit-id -
    _ncl>data link entity

    3 Examine the physical line characteristic of the data link entity module. Use the following NCL command:

    ncl>show ddcmp link link-name physical line

    4 Examine the physical device entity to identify the communications device. Use the following NCL command:

    ncl>show modem connect line line-id comm port

    8.5.4 Finding the DDCMP Circuits for a Physical Device (OpenVMS Only)

    If you know the physical device entity, you can identify the associated routing circuit by doing the following:
    Step Action
    1 Find the Modem Connect entity connected to the physical device. Use the following NCL command:

    ncl>show modem connect line * comm port

    2 Examine the Modem Connect entity for the communications port. Use the following NCL command:

    ncl>show modem connect data port * all status

    3 Examine the DDCMP port entity's attributes for the client characteristic. The client characteristic indicates the routing circuit. Use the following NCL command:

    ncl>show DDCMP port * all status

    8.5.5 Finding the Underlying Entities for CSMA-CD Circuits

    If you know the routing circuit ID, you can identify the associated underlying entities, including the physical device entity by doing the following:
    Step Action
    1 Set the NCL default entity to the node whose circuits you want to check. If you cannot reach a remote node over the network, you need to log into that system directly to check the circuits.
    2 Find the data link entity. Use the following NCL command:

    ncl>show routing circuit circuit-id -
    _ncl>data link entity

    3 Examine the communication port characteristic of the data link entity to identify the communications port. Use the following NCL command:

    ncl>show csma-cd station station-id comm port

    8.5.6 Finding the CSMA-CD Circuit for a Physical Device

    If you know the physical device entity, you can identify the associated routing circuit by doing the following:
    Step Action
    1 Find the CSMA-CD station entity connected to the physical device. Use the following NCL command:

    ncl>show csma-cd station * comm port

    2 Examine the CSMA-CD port entity's attributes to find the routing circuit. Use the following NCL command:

    ncl>show csma-cd port * client,station

    8.5.7 Finding the Underlying Entities for FDDI Circuits

    If you know the routing circuit ID, you can identify the associated underlying entities, including the physical device entity by doing the following:
    Step Action
    1 Set the NCL default entity to the node whose circuits you want to check. If you cannot reach a remote node over the network, log into that system directly to check the circuits.
    2 Find the data link entity for the routing circuit that you want to check. Use the following NCL command:

    ncl>show routing circuit circuit-id -
    _ncl>data link entity

    3 Examine the physical port characteristic of the data link entity to identify the physical port. Use the following NCL command:

    ncl>show fddi station station-id -
    _ncl>communication port

    8.5.8 Finding the FDDI Circuit for a Physical Device

    If you know the physical device entity, you can identify the associated routing circuit by doing the following:
    Step Action
    1 Find the FDDI station entity connected to the physical device. Use the following NCL command:

    ncl>show fddi station * -
    _ncl>communication port

    2 Examine the FDDI port entity's attributes to find the routing circuit. Use the following NCL command:

    ncl>show fddi port * client

    8.5.9 Finding the Underlying Entities for Token Ring Circuits (Digital UNIX Only)

    If you know the routing circuit ID, you can identify the associated underlying entities, including the physical device entity by doing the following:
    Step Action
    1 Set the NCL default entity to the node whose circuits you want to check. If you cannot reach a remote node over the network, log into that system directly to check the circuits.
    2 Find the data link entity for the routing circuit that you want to check. Use the following NCL command:

    ncl>show routing circuit circuit-id -
    _ncl>data link entity

    3 Examine the physical port characteristic of the data link entity to identify the physical port. Use the following NCL command:

    ncl>show token ring station station-id -
    _ncl>communication port

    8.5.10 Finding the Token Ring Circuit for a Physical Device (Digital UNIX Only)

    If you know the physical device entity, you can identify the associated routing circuit by doing the following:
    Step Action
    1 Find the Token Ring station entity connected to the physical device. Use the following NCL command:

    ncl>show token ring station * communication port

    2 Examine the Token Ring port entity's attributes to find the routing circuit. Use the following NCL command:

    ncl>show token ring port * client, station

    8.6 Correcting Configuration Problems

    If you suspect there is a routing circuit configuration problem, check the routing circuit's state. If state=off, use the NCL command enable to set the state to on.
    If: Then Do This:
    Error appears Check the characteristics of the data link entity associated with the routing circuit.
    No error appears Check that the routing circuit state remains on.

    For HDLC circuits, if the state does not remain on, the system should generate an event indicating why.

    8.6.1 Correcting DDCMP (OpenVMS Only) and HDLC Data Link Configuration Problems

    Do the following to correct problems with DDCMP or HDLC data links (only OpenVMS on Alpha systems support DDCMP entities):

    1. Check the state of the appropriate link and logical station entities. Use the NCL commands similar to the following (use ddcmp instead of hdlc only when checking DDCMP entities for OpenVMS):
      ncl>show hdlc link link-id state
      ncl>show hdlc link link-id logical station station-id
    2. If the state=off, use the enable command to change the state to on.
      If: Then Do This:
      Error appears Check the characteristics of the entity indicated in the error message.
      No error appears Check that the state remains on.

      For HDLC circuits, if state does not remain on, check the Modem Connect module.

    3. If the state=on, check and record the value of the protocol state attribute of the local station entity.
      If Attribute Value Is: Then:
      Running All devices and entities appear to be operating properly.
      Starting or Initializing The data link is attempting to connect with the remote system. If the link remains in this state for a significant amount of time, it could be that the data being transmitted is not received by the remote node. This indicates you have a connectivity problem.
      Halted or Inoperative One of the related entities is disabled. Check the states of the related entities.
      Error The threshold number of attempts to synchronize the link was reached. Check the counters for the logical station entity.

    8.6.2 Correcting CSMA-CD Data Link Configuration Problems

    Do the following to correct CSMA-CD data link configuration problems:
    Step Action
    1 Check that the CSMA-CD station exists. Use the following NCL command:

    ncl>show csma-cd station station-id state

    2 If the device does not exist, issue the appropriate command to create the device (see your installation documentation).

    If an error appears when you try to create the device, check the entity specified in the message.

    3 If the device does exist, check the entity's state.

    If the state is off, enable the device.

    If the state is on, and the data link still does not operate correctly, the cause is most likely a connectivity problem.

    8.7 Correcting Connectivity Problems

    If your configuration seems correct but the routing circuit does not work, it is possible that a connectivity problem is the cause of the failure. Do the following:
    Step Action
    1 Check the physical connections. For example:
    • Check that all cables are connected correctly.
    • If using a modem, check the indicators to see if they provide any indication of a problem.
    2 For WAN links (HDLC), check the Modem Connect status to see if the modem control leads are asserted correctly.
    3 Determine if data is being sent and received. You can:
    • Check entity Transmit and Receive counters to see if they are incrementing.
    • If there appear to be no data flows, use loopback tests to see how far data can be transmitted and received.
    4 Look to see if circuit adjacencies exist. Use the following NCL command:

    ncl>show circuit circuit-id * adjacency * all


    Appendix A
    Using the OSAKtrace Utility

    The OSAKtrace utility captures a record of what happens during an OSI information exchange. The OSAKtrace utility is not an implementation of any OSI standard; there is no ISO standard for OSI tracing.

    You can use OSAKtrace to show that application programs that use the OSAK routines conform with the standards, and to identify any problems that may arise when one OSI application works with another over a network.

    Information on using the OSAKtrace utility appears in OSAK Programming, and descriptions of the trace emitter calls appear in OSAK Programming Reference.


    Appendix B
    DECnet-Plus Application Tracing Examples

    This appendix contains an example of a trace output for the FTAM and Virtual Terminal software.

    The trace output for FTAM and Virtual Terminal operations on Digital UNIX and OpenVMS is very similar; this appendix shows the trace output as it appears on a Digital UNIX system.

    B.1 DECnet-Plus Application Trace Example

    This section provides an example of the default output of the ositrace utility. This example traces the result of the FTAM omv command on a Digital UNIX system.

    B.1.1 Association Establishment --- Initiator

    The initiator requests a session connection.

    10:11:57.08     OSI trace started Wed Jan 30 10:11:57 1994 
     
    10:11:58.20 --> Session 
            0dff0148 05061301 00160102 14020002 33028080 34020103 c1ff0130 3180a080 
            80010100 00a28081 02808082 020103a4 80308002 01010605 28c27b02 01308006 
            02510100 00000030 80020103 060528c2 7b020230 80060251 01000000 00308002 
            01050605 28c27b02 03308006 02510100 00000030 80020107 060528c2 7b020430 
            80060251 01000000 00308002 01090606 2bce0f01 02023080 06025101 00000000 
            30800201 0b060452 01000130 80060251 01000000 00000088 02060089 03054000 
            61803080 02010ba0 7b6080a1 80060528 c27b0101 0000a280 06052bce 0f070100 
            00a38002 01010000 be802880 020101a0 4da08082 01008302 03408403 05070085 
            02058086 0100a780 4e0528c2 7b05014e 0528c27b 05024e05 28c27b05 034e062b 
            ce0f0105 09000056 0776696e 63656e74 710a1908 6e69636b 73746572 00000000 
            00000000 00000000 00000000 
     
            connect-spdu                                                    0d ff 01 
                connect/accept-item                                         05 06 
                    protocol-options  = NULL                                13 01 
                    version-number  = 2                                     16 01 02 
                session-user-requirements  = '0000000000000010'B            14 02 00 
                  ( duplex functional unit )                              
                calling-ssap-identifier  =                                  33 02 80 
                called-ssap-identifier  =                                   34 02 01 
                user-data                                                   c1 ff 01 
    

    Presentation Connection --- Initiator

    The initiator requests a presentation connection. The negotiation of abstract syntaxes takes place during this time.

    10:11:58.20 --> Presentation 
            3180a080 80010100 00a28081 02808082 020103a4 80308002 01010605 28c27b02 
            01308006 02510100 00000030 80020103 060528c2 7b020230 80060251 01000000 
            00308002 01050605 28c27b02 03308006 02510100 00000030 80020107 060528c2 
            7b020430 80060251 01000000 00308002 01090606 2bce0f01 02023080 06025101 
            00000000 30800201 0b060452 01000130 80060251 01000000 00000088 02060089 
            03054000 61803080 02010ba0 7b6080a1 80060528 c27b0101 0000a280 06052bce 
            0f070100 00a38002 01010000 be802880 020101a0 4da08082 01008302 03408403 
            05070085 02058086 0100a780 4e0528c2 7b05014e 0528c27b 05024e05 28c27b05 
            034e062b ce0f0105 09000056 0776696e 63656e74 710a1908 6e69636b 73746572 
            00000000 00000000 00000000 00000000 
     
            CP PPDU SET =                                                   31 80 
            {                                                             
              [0] IMPLICIT SET =                                            a0 80 
              {                                                           
                [0] IMPLICIT mode-selector INTEGER = normal-mode            80 01 01 
              }                                                           
              [2] IMPLICIT SEQUENCE =                                       a2 80 
              {                                                           
                [1] IMPLICIT calling-presentation-selector OCTET STRING =   81 02 
                  '8080'H 
                [2] IMPLICIT called-presentation-selector OCTET STRING =    82 02 
                  '0103'H 
                [4] IMPLICIT presentation-context-definition-list           a4 80 
                  SEQUENCE = 
                {                                                         
                  SEQUENCE =                                                30 80 
                  {                                                       
                    presentation-context-identifier INTEGER = 1             02 01 01 
                    abstract-syntax-name OBJECT IDENTIFIER =                06 05 28 
                      {1 0 8571 2 1} 
                    SEQUENCE =                                              30 80 
                    {                                                     
                      transfer-syntax-name OBJECT IDENTIFIER = {2 1 1}      06 02 51 
                    }                                                     
                  }                                                       
                  SEQUENCE =                                                30 80 
                  {                                                       
                    presentation-context-identifier INTEGER = 3             02 01 03 
                    abstract-syntax-name OBJECT IDENTIFIER =                06 05 28 
                      {1 0 8571 2 2} 
                    SEQUENCE =                                              30 80 
                    {                                                     
                      transfer-syntax-name OBJECT IDENTIFIER = {2 1 1}      06 02 51 
                    }                                                     
                  }                                                       
                  SEQUENCE =                                                30 80 
                  {                                                       
                    presentation-context-identifier INTEGER = 5             02 01 05 
                    abstract-syntax-name OBJECT IDENTIFIER =                06 05 28 
                      {1 0 8571 2 3} 
                    SEQUENCE =                                              30 80 
                    {                                                     
                      transfer-syntax-name OBJECT IDENTIFIER = {2 1 1}      06 02 51 
                    }                                                     
                  }                                                       
                  SEQUENCE =                                                30 80 
                  {                                                       
                    presentation-context-identifier INTEGER = 7             02 01 07 
                    abstract-syntax-name OBJECT IDENTIFIER =                06 05 28 
                      {1 0 8571 2 4} 
                    SEQUENCE =                                              30 80 
                    {                                                     
                      transfer-syntax-name OBJECT IDENTIFIER = {2 1 1}      06 02 51 
                    }                                                     
                  }                                                       
                  SEQUENCE =                                                30 80 
                  {                                                       
                    presentation-context-identifier INTEGER = 9             02 01 09 
                    abstract-syntax-name OBJECT IDENTIFIER =                06 06 2b 
                      {1 3 9999 1 2 2} 
                    SEQUENCE =                                              30 80 
                    {                                                     
                      transfer-syntax-name OBJECT IDENTIFIER = {2 1 1}      06 02 51 
                    }                                                     
                  }                                                       
                  SEQUENCE =                                                30 80 
                  {                                                       
                    presentation-context-identifier INTEGER = 11            02 01 0b 
                    abstract-syntax-name OBJECT IDENTIFIER = {2 2 1 0 1}    06 04 52 
                    SEQUENCE =                                              30 80 
                    {                                                     
                      transfer-syntax-name OBJECT IDENTIFIER = {2 1 1}      06 02 51 
                    }                                                     
                  }                                                       
                }                                                         
                [8] IMPLICIT presentation-requirements BIT STRING = '00'B   88 02 06 
                  ( )                                                     
                [9] IMPLICIT user-session-requirements BIT STRING =         89 03 05 
                  '01000000000'B 
                  ( duplex )                                              
                [APPLICATION 1] IMPLICIT fully-encoded-data SEQUENCE =      61 80 
                {                                                         
                  PDV-list SEQUENCE =                                       30 80 
                  {                                                       
                    presentation-context-identifier INTEGER = 11            02 01 0b 
                    single-asn1-type [0] ANY =                              a0 7b 
                                                                          
                    -- Abstract Syntax Name                               
                    --   ACSE-PCI                                         
                    -- Presentation Context Identifier                    
                    --   11 
    

    ACSE Association Request --- Initiator


    Previous | Next | Contents | [Home] | [Comments] | [Ordering info] | [Help]

    [HR]

      PS_PROFILE_008.HTML
      OSSG Documentation
       2-DEC-1996 12:34:25.92
    

    Copyright © Digital Equipment Corporation 1996. All Rights Reserved.

    Legal