Sun Microsystems, Inc.
spacer spacer
spacer   Sun System Handbook Home | Systems | Components | General Info | Search | Feedback 
spacer
black dot
 
black fade
 

MAPKIT

Sun-4/260/280/390
501-1202



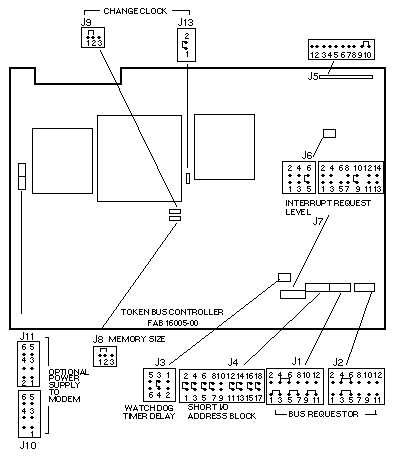
Notes

  1. Install the Token Bus Controller in the left slot of the adapter.
  2. Install the Token Bus Modem in the right slot of the adapter.
  3. The Token Bus Controller and Token Bus Modem are sold by INI.

Jumper Settings

JUMPER PINS VALUE DESCRIPTION
J1 1-2
4-6
5-7
9-11
3 Bus request level
J2 3-5
4-6
3 Bus request level
J3 3-4 16 sec Watchdog timer
J4 1-2
3-4
5-6
7-8
11-12
13-14
0x900 Short I/O address
J5 9-10 Bus Boot Boot configuration
J6 5-6 3 VME host interrupt
J7 9-10 3 VME host interrupt
J8 1-2 512K Memory size
J9 2-1 Normal Clock parameters
J13 1-2 Normal Clock parameters

Power:

4.9 Amps @ +5Vdc
0.3 Amps @ +12Vdc
0.1 Amps @ -12Vdc
29.3 Watts

Reference:

Sun MAPkit Board Configuration Procedures, 813-2029.


Last updated: December 2, 1996
WebToneWebToneWebToneWebTone
 Copyright 1994-2003 Sun Microsystems, Inc.,  901 San Antonio Road, Palo Alto, CA 94303 USA.  All rights reserved.
 Legal Terms Privacy Policy Feedback