Sun Microsystems, Inc.
spacer spacer
spacer   Sun System Handbook Home | Systems | Components | General Info | Search | Feedback 
spacer
black dot
 
black fade
 

Sun Fire V120 / Netra 120

Codename: Flapjack2+
375-3064 375-3065
0MB FRU
550MHz US IIi
Sun Fire V120
0MB FRU
650MHz US IIi
Netra 120
Sun Fire V120

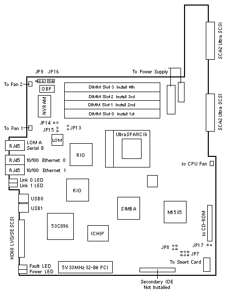
Jumper Settings

JUMPER PINS SETTING DESCRIPTION
JP8 1-2
2-3
In
In
Select Netra 120 OBP banner
Select Sun Fire V120 OBP banner
JP9 1-2
2-3
In
In
Select Flash PROM (default)
Select ROMBO
JP13 1-2
1-2
Out
In
Normal LOMlite2 operation (default)
Reset LOMlite2
JP14 1-2
1-2
Out
In
Normal LOMlite2 operation (default)
Bypass LOMlite2
JP15 1-2
1-2
Out
In
Normal LOMlite2 flash (default)
LOMlite2 flash recovery
JP16 1-2
1-2
Out
In
OBP write protected
OBP write enabled (default)
JP17 1-2 Out CD-ROM set as Master ATA device

JP7 Speed Select Jumper Settings

1-2 3-4 5-6 DESCRIPTION (Codename = Phantom)
Out In Out 650MHz UltraSPARC IIi
Out Out In 550MHz UltraSPARC IIi

Notes

  1. The minimum operating system is Solaris 8 10/01.
  2. The hostid, MAC address, and OBP environment settings are stored on System Configuration Smart Card 370-4285.
  3. The 375-3064 and 375-3065 are based on the Netra T1 System Board with faster CPU, updated OBP and LOM firmware, and JP8 installed.
  4. There is no Netra 120 or Sun Fire V120 UltraSPARC IIi FRU.

Memory Notes

  1. The minimum memory requirement is one DIMM in Slot 0.
  2. The memory installation sequence is Slot 0, 1, 2, and 3.
  3. Each DIMM slot addresses 1GB with >=550MHz UltraSPARC IIi.
  4. When equal size DIMMs are installed, the lowest slot number is mapped to the lowest address range.
  5. When mixed size DIMMs are installed, the slot number with the largest size DIMM is mapped to the lowest address range.

UltraSPARC IIi Notes

  1. The 650MHz UltraSPARC IIi is similar to the 270-440MHz UltraSPARC IIi. Differences include integrated L2 Cache and SDRAM Memory Control.
  2. The 650MHz UltraSPARC IIi is based on the 500MHz UltraSPARC IIe.
  3. The 650MHz UltraSPARC IIi OBP and OS name is UltraSPARC IIe.

References

  1. Sun Fire V120 and Netra 120 Server User's Guide, 816-2090.
  2. Sun Fire V120 and Netra 120 Server Product Notes, 816-2093.

WebToneWebToneWebToneWebTone
 Copyright 1994-2003 Sun Microsystems, Inc.,  901 San Antonio Road, Palo Alto, CA 94303 USA.  All rights reserved.
 Legal Terms Privacy Policy Feedback